Analog Devices Inc. LT3097 Low Dropout Linear Regulators
Analog Devices Inc. LT3097 Low Dropout Linear Regulators feature ultra-low noise and ultra-high power supply rejection ratio (PSRR) architecture designed for powering noise-sensitive applications. The dual, positive, and negative, high-performance, low-dropout linear regulators supply up to 500mA with a typical 260mV/235mV (positive/negative) dropout voltage. In shutdown, the device's operating quiescent current is nominally 2.2mA/2.35mA (positive/negative) and drops to 0.3µA/3µA (positive/negative).The ADI LT3097 low dropout linear regulators feature a wide output voltage range of 0V to 15V, positive, and 0V to -19.5V, negative. The amps are stable with a minimum 10μF ceramic output capacitor for each channel. Internal current limit with foldback and thermal limit with hysteresis are built-in for protection. The positive regulator also includes reverse-battery protection and reverse-current protection.
The LT3097 is housed in a thermally enhanced, 22-lead 6mm × 3mm, plastic dual-flat no-leads (DFN) package.
Features
- Ultra-low output RMS noise of 0.8μVRMS (10Hz to 100kHz)
- Ultra-low output noise spectral density of 2nV/√Hz (positive) and 2.2nV/√Hz (negative) at 10kHz
- Ultra-low 1/f noise of 10µVp-p (positive) and 3.2µVp-p (negative) (0.1Hz to 10Hz)
- Ultra-high PSRR of 76dB (positive) and 74dB (negative) at 1MHz
- Output current of 500mA
- Wide input voltage range of ±1.8V to ±20V
- Single capacitor per channel improves noise and PSRR
- 100µA, ±1% initial accuracy SET pin current
- Single resistor per channel programs output voltage
- Programmable current limit
- 260mV (positive) and 235mV (negative) low-dropout voltage
- 0V to 15V (positive) and 0V to -19.5V (negative) output voltage range
- Programmable power good
- Fast start-up capability
- Precision enable/undervoltage lockout (UVLO)
- Internal current limit with foldback
- 10µF minimum ceramic output capacitor
- Compact, low-profile, 22-lead, 6mm × 3mm, plastic DFN package
Applications
- Bipolar very low-noise power supplies
- RF power supplies, including phase-locked loops, voltage-controlled oscillators, mixers, low-noise amplifiers, and power amplifiers
- Low-noise instrumentation
- High-speed and high-precision data converters
- Medical applications, including imaging and diagnostics
- Precision power supplies
- Postregulator for switching supplies
PSRR vs. Frequency
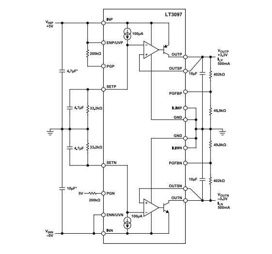
Typical Application
Inilathala: 2023-04-07
| Na-update: 2023-05-09
