Analog Devices Inc. LT8338 Micropower Synchronous Boost Converters
Analog Devices Inc. LT8338 Micropower Synchronous Boost Converters provide high efficiency for input and output up to 40V. The LT8338 synchronous monolithic step-up regulator consumes only 6μA quiescent current at Burst Mode operation. This operation maintains high efficiency at a very low output current while keeping the output ripple below 20mVP-P.The ADI LT8338 switching frequency can be set with an external resistor over the range of 300kHz to 3MHz. A SYNC/MODE pin allows synchronization to an external clock. The pin is also used to select between Burst Mode operation and pulse-skipping mode or enable spread spectrum modulation to reduce EMI. The EN/UVLO pin has an accurate 1V threshold and can be used to program VIN UVLO or to shut down the part. The LT8338 enters 100% duty cycle PassThru mode when VIN is higher than the regulated VOUT. The LT8338 also features frequency foldback and internal soft-start for inductor current control during start-up.
Features
- 3.0V to 40V Wide Input Voltage Range
- Low quiescent current in Burst Mode® operation
- <6µA IQ
- <20mVP-P Output Ripple
- Synchronous operation for high efficiency
- Monolithic 40V, 240mΩ power switches
- 100% duty cycle PassThru™ mode for boost preregulation applications
- 300kHz to 3MHz Adjustable and synchronizable
- Spread Spectrum for reduced EMI/EMC emissions
- Accurate EN/UVLO
- Internal compensation
- 20MΩ Internal feedback divider
- Output voltage up to 40V
- Available in 10-Lead MSOP package
- AEC-Q100 Automotive qualification in progress
Applications
- Industrial and automotive power supplies
- Battery-powered systems
- General purpose step-up
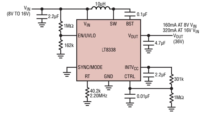
Typical Application
Block Diagram
Inilathala: 2021-06-22
| Na-update: 2022-03-11
