Analog Devices Inc. LTC298x Digital Temperature Measurement Systems
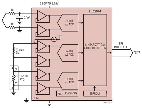
Analog Devices Inc. LTC298x Digital Temperature Measurement Systems are used to directly digitize RTDs, thermocouples, thermistors, and diodes. The LTC298x can measure a wide variety of temperature sensors and digitally outputs with the results in °C or °F, with 0.1°C accuracy and 0.001°C resolution. Measure the temperature of virtually all standard (Type B, E, J, K, N, S, R, T) or custom thermocouples. The LTC298x automatically compensates for cold junction temperatures and linearizes the results. The device can also measure temperature with standard 2-, 3- or 4-wire RTDs, thermistors, and diodes. Analog Devices Inc. LTC2986 includes excitation current sources and fault detection circuitry appropriate for each type of temperature sensor.Features
- Directly digitize RTDs, thermocouples, thermistors, and diodes
- Single 2.85V to 5.25V supply
- 10 to 20 flexible inputs allow interchanging sensors
- Built-in standard and user-programmable coefficients for thermocouples, RTDs, and thermistors
- Automatic thermocouple cold junction compensation
- Configurable 2-, 3-, or 4-wire RTD configurations
- Measures negative thermocouple voltages
- Automatic burn out, short-circuit and fault detection
- Buffered inputs allow external protection
- Simultaneous 50Hz/60Hz rejection
Applications
- Direct thermocouple measurements
- Direct RTD measurements
- Direct thermistor measurements
- Custom sensors
Videos
LTC2983 Typical Application
LTC2984 Typical Application
LTC2986 Typical Application
Inilathala: 2017-04-25
| Na-update: 2022-03-11
