Microchip Technology MCP16501 Cost & Size Optimized PMIC
Microchip Technology MCP16501 Cost & Size Optimized PMIC is compatible with the latest Microchip Microprocessor Units (MPU) and associated DRAM Memories. The SAMA5, SAM9X60, and SAMA7G54 series MPUs are supported by dedicated PMIC variants. They are programmed for the different supply voltages and power sequencing requirements. The MCP16501 integrates three DC-DC Buck regulators and one auxiliary LDO. It provides a comprehensive interface to the MPU. All Buck channels can support loads up to 1A and are 100% duty cycle capable.Features
- Input Voltage: 2.7V to 5.5V
- Three 1A Output Current Buck Channels with 100% Maximum Duty Cycle Capability
- 2MHz Buck Channels PWM Operation
- ±1% Voltage Accuracy for DDR (Buck2 Output) and Core (Buck3 Output)
- Low Noise, Forced PWM (FPWM) and Low IQ, Light Load, High-Efficiency Mode Available
- One Auxiliary 300mA Low-Dropout Linear Regulator (LDO)
- Pin-Selectable Output Voltages for DDR Supply
- Built-in Channel Sequencing, Safe Start-up and Reset Assertion Delay
- Support of Hibernate and Low-Power modes
- Leakage-Free Interfacing to MPU in any Operating Condition through Optimized ESD Protection
- 250μA Low-Power Mode Typical Quiescent Current (Bucks and LDO ON, No Load)
- 10μA Maximum Shutdown Current
- Cost and Size-Optimized BOM
- Thermal Shutdown and Current Limit Protection
- 24-Pin 4mm × 4mm QFN Package
- -40°C to +125°C Junction Temperature Range
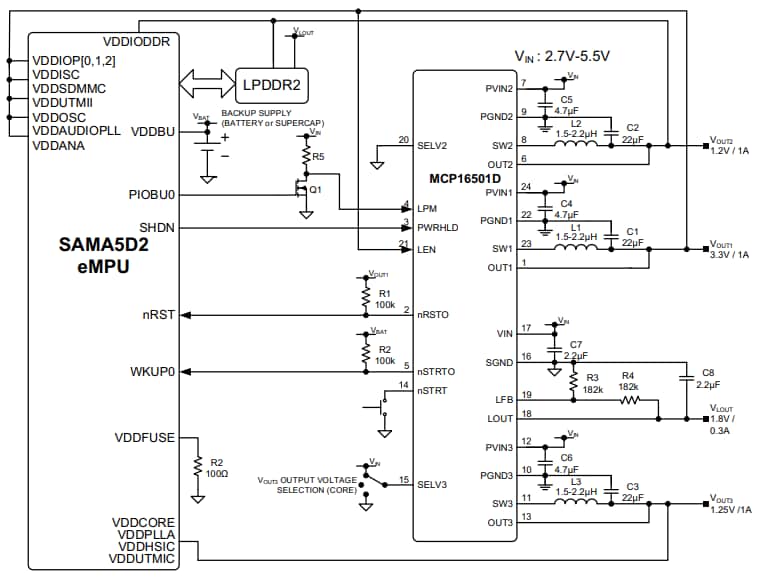
Typical Application Circuit
Inilathala: 2021-01-19
| Na-update: 2022-03-11
