Microchip Technology MCP1826/MCP1826S Low Dropout Linear Regulator
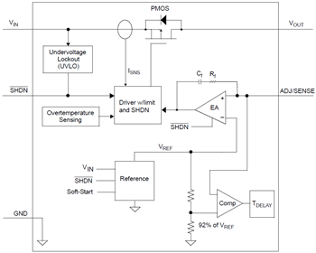
Microchip MCP1826/MCP1826S Low Dropout (LDO) Linear Regulators are 1000mA linear regulator that provides high-current and low-output voltages. The MCP1826 comes in a fixed or adjustable output voltage version, with an output voltage range of 0.8V to 5.0V. The 1000mA output current capability, combined with the low-output voltage capability, make the MCP1826 a good choice for sub-1.8V output voltage LDO applications with high current demands. The MCP1826S is a 3-pin fixed voltage version.Features
- 1000mA Output Current Capability
- Input Operating Voltage Range: 2.3V to 6.0V
- Adjustable Output Voltage Range: 0.8V to 5.0V (MCP1826 only)
- Standard Fixed Output Voltages
- 0.8V, 1.2V, 1.8V, 2.5V, 3.0V, 3.3V, 5.0V
- Other Fixed Output Voltage Options Available Upon Request
- Low Dropout Voltage: 250mV Typical at 1000mA
- Typical Output Voltage Tolerance: 0.5%
- Stable with 1.0μF Ceramic Output Capacitor
- Fast Response to Load Transients
- Low Supply Current: 120μA (typ)
- Low Shutdown Supply Current: 0.1μA (typ) (MCP1826 only)
- Fixed Delay on Power Good Output (MCP1826 only)
- Short Circuit Current Limiting and Overtemperature Protection
- Package Options
- MCP1826 - TO-263-5 (DDPAK-5), TO-220-5, SOT-223-5
- MCP1826S - TO-263-3 (DDPAK-3), TO-220-3, SOT-223-3
Applications
- High-Speed Driver Chipset Power
- Networking Backplane Cards
- Notebook Computers
- Network Interface Cards
- Palmtop Computers
Inilathala: 2018-09-13
| Na-update: 2023-11-28
