Monolithic Power Systems (MPS) MPQ2484 Multi-Topology LED Controllers
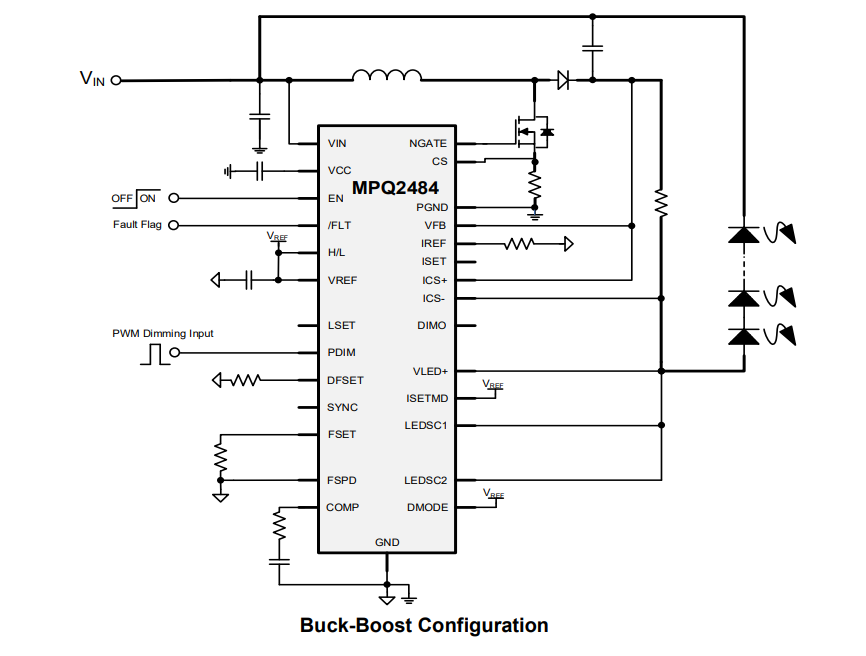
Monolithic Power Systems (MPS) MPQ2484 Multi-Topology LED Controllers are flexible, asynchronous, and designed for LED lights with high brightness. The MPQ2484 offers buck, boost, and buck-boost configurations, ideal for multi-purpose applications. The controllers provide a 4.5V to 45V wide input voltage (VIN) range with a maximum boost voltage up to 75V. Fast transient response is initiated via peakcurrent mode operation that also eases loop stabilization.The MPS MPQ2484 Multi-Topology LED Controllers switching frequency (fSW) is set by the FSET pin, or it can be synchronized by a 100kHz to 2.2MHz external clock signal. Furthermore, the MPQ2484 provides a configurable frequency spread spectrum (FSS) function that periodically allows dither switching to improve EMI. The MPQ2484 Controllers support a dimming switch mode with a P-channel MOSFET. Without a P-channel MOSFET during normal operation, the device can select two-step or PWM dimming.
The devices feature robust fault protections, including thermal shutdown, cycle-by-cycle peak current limiting, output over-voltage protection (OVP), output short-circuit protection (SCP), LED open protection, and LED short protection. The MPQ2484's fault indicator outputs an active logic low signal in case of a fault.
The MPQ2484 is housed in a TSSOP-28EP package.
Features
- Built to handle automotive lighting:
- Load dump up to 45V
- Cold crank down to 4.5V
- Maximum 75V boost output
- Multiple dimming modes
- Two-step dimming via the H/L pin
- External PWM dimming via the PDIM pin
- Integrated P-channel dimming
- MOSFET Driver
- Available in AEC-Q100 grade 1
- Supports buck, boost, and buck-boost topologies
- Low-noise EMI/EMC:
- Frequency Spread Spectrum (FSS)
- Configurable or Synchronizable Switching Frequency (fSW)
- Robust Protections:
- Cycle-by-cycle current limit
- Output Over-Voltage Protection (OVP)
- Open LED protection
- LED String anode/cathode to battery/ground short protection
- One or more LEDs short protection
- Over-temperature shutdown
- Fault flag output
- Additional Features:
- <5μA Shutdown current
- <1mA Quiescent current
- Configurable current-sense reference via an external setting resistor
- External loop compensation
- Available in a TSSOP-28EP package
Applications
- Automotive exterior LED lighting:
- Headlights
- Daytime Running Lights (DRLs)
- Fog lights/signal lights
- Indoor and outdoor LED lighting
- Commercial and industrial LED lighting
