STMicroelectronics EVALPWD13F60 Evaluation Board
STMicroelectronics EVALPWD13F60 Evaluation Board is a high-voltage board used to evaluate PWD13F60, a high-density power, high-voltage full bridge with integrated gate driver. This EVALPWD13F60 evaluation board comes in 48mm x 53mm wide and FR-4 PCB resulting in Rth(J-A) of 18°C/W. The EVALPWD13F60 board capable to drive loads up to 2ARMS without forced airflow cooling. This evaluation board consists of both controlling and easy connection of power signals on pin strip to customers board. The EVALPWD13F60 evaluation board is available in 10mm x 13mm QFN package. Typical applications include factory automation, motor drivers for industrial and home appliances, fans and pumps, and power supply units.Features
- Power system-in-package integrating gate drivers and high-voltage power MOSFETs
- Low RDS(on) = 320mΩ
- BVDSS = 600V
- Suitable for operating as
- Full bridge
- Dual independent half bridges
- 6.5V wide driver supply voltage down
- UVLO protection on supply voltage
- 3.3V to 15V compatible inputs with hysteresis and pull-down
- Interlocking function to prevent cross conduction
- Internal bootstrap diode
- 10mm x 13mm QFN package
- Very compact layout
- RoHS compliant
Applications
- Motor drivers for industrial and home appliances
- Factory automation
- Fans and pumps
- HID and ballasts
- Power supply units
- DC-DC and DC-AC converters
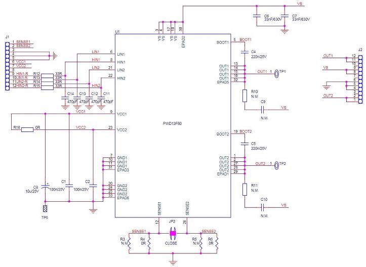
EVALPWD13F60 Schematic Diagram
PWD13F60 Gate Drivers
Inilathala: 2018-04-02
| Na-update: 2023-02-01
