STMicroelectronics STWLC68 Qi-Compliant Wireless Power Receiver

STMicroelectronics STWLC68 Qi-Compliant Inductive Wireless Power Receiver is suitable for portable applications and capable of managing up to 5W of output power. The chip has been designed to support Qi 1.2.4 specifications for inductive communication protocol and Base Power Profile (BPP).

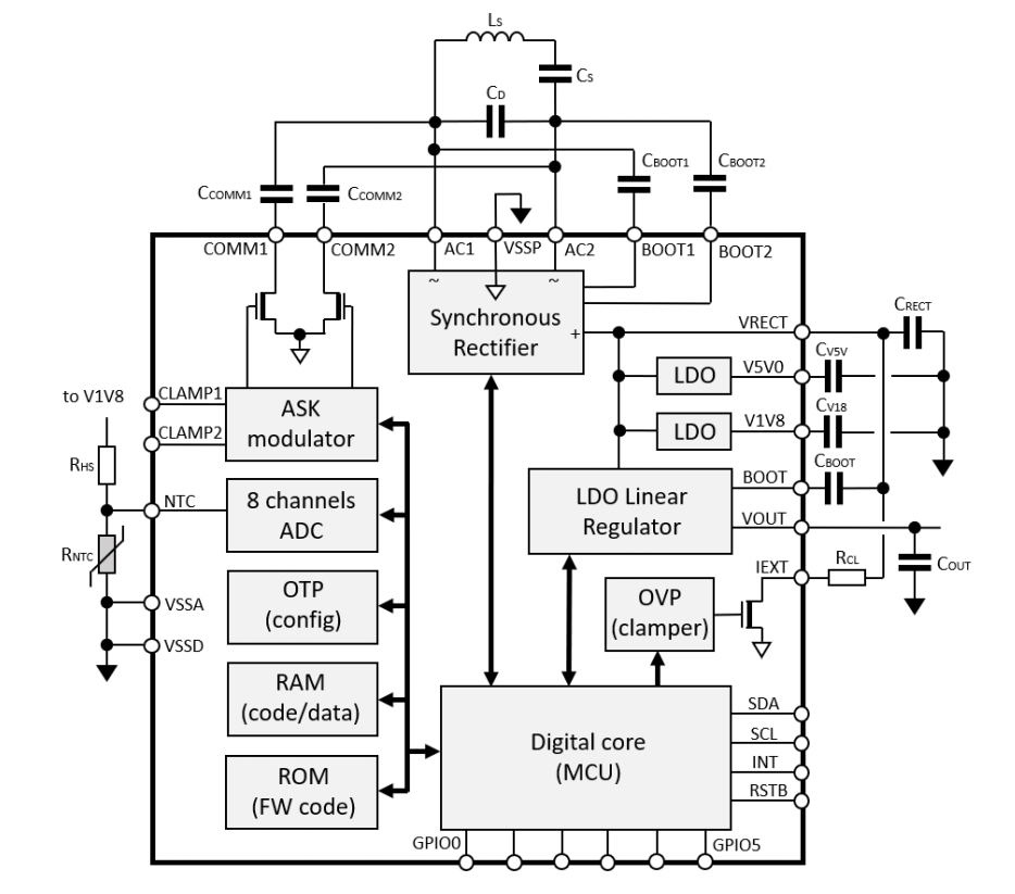
The STMicroelectronics STWLC68 Receiver offers an integrated low-loss synchronous rectifier and a low-drop-out linear regulator, allowing excellent efficiency performance. The digital core dynamically manages both elements to minimize overall power dissipation over a wide range of output load conditions.

The I2C interface accesses and modifies different configuration parameters, tailoring the operation of the device to the needs of custom applications. The configuration parameters can be saved in the embedded OTP memory and automatically retrieved at power-up, permitting the STWLC68 to operate as a standalone device.

The STWLC68 Qi-Compliant Inductive Wireless Power Receiver is available in a chip-scale package to fit real-estate solutions in wearable devices.

Features

  • Up to 5W output power
  • Qi 1.2.4 inductive wireless standard communication protocol compliant
  • Integrated 27V synchronous rectifier with 98% (typical) efficiency
  • Low drop-out linear regulator with output current and input voltage control loops
  • 3.6V to 20V programmable output voltage with 25mV resolution
  • Up to 80% overall system efficiency
  • 32-bit, 64MHz ARM Cortex microcontroller core
  • OTP memory for configuration data
  • 8-channel, 10-bit A/D converter
  • Six configurable GPIOs
  • Accurate voltage/current measurement for foreign object detection (FOD)
  • Output Over-Voltage clamping protection
  • 400kHz I2C interface
  • On-chip thermal management and protections (over-voltage, over-current)
  • Enhanced power dissipation capability Chip-Scale Package (CSP)

Applications

  • Smartphones and PDAs
  • Power banks
  • GPS navigators
  • Medical and healthcare equipment
  • Wearable devices

Block Diagram

Block Diagram - STMicroelectronics STWLC68 Qi-Compliant Wireless Power Receiver
Inilathala: 2020-02-13 | Na-update: 2025-01-14