Texas Instruments bq40Z80 Battery Pack Manager

Texas Instruments bq40Z80 Battery Pack Manager is a fully integrated, single-chip, pack-based solution that provides an array of features for gas gauging, protection, and authentication for 2-series up to 7-series cell Li-Ion and Li-Polymer battery packs. The bq40Z80 incorporates patented Impedance Track™ technology and utilizes Elliptic Curve Cryptography (ECC) or SHA-1 authentication with secure memory for authentication keys, enabling identification of genuine battery packs.

The bq40Z80 Battery Pack Manager uses integrated high-performance analog peripherals to accurately record available capacity, voltage, current, temperature, and other critical parameters in Li-Ion or Li-Polymer batteries. The device then reports this information to the system host controller over an SMBus v1.1 compatible interface.

The bq40Z80 provides the available max power and current to the host system, supporting TURBO Mode 2.0/Intel Dynamic Battery Power Technology (DBPTv2). The device has eight multifunction pins that can be configured as many options, including thermal inputs, ADC inputs, general purpose input/output (GPIO) pins, a presence pin, LED functions, and display button input. Status and flag registers are used as interrupts to the host processor when mapped to the GPIOs.

The Texas Instruments bq40Z80 Battery Pack Manager offers many software-based 1st- and 2nd-level safety protection features against overvoltage, undervoltage, overcurrent, short-circuit current, overload, and overtemperature conditions, as well as other pack- and cell-related faults. The device comes in a compact 32-lead QFN package that minimizes solution cost and size for smart batteries and allows maximum functionality and safety for battery gauging applications.

Features

  • Fully integrated 2-series to 7-series Li-Ion or Li-Polymer cell battery pack manager and protection
  • Next-generation patented Impedance Track™ technology accurately measures available charge in Li-Ion and Li-Polymer batteries
  • Configurable multifunction pins to support a variety of applications
  • Supports either Elliptic Curve Cryptography (ECC) or SHA-1 authentication
  • High-side N-CH protection FET drive
  • Integrated cell balancing while charging or at rest
  • Supports 29Ah batteries natively and larger capacities with scaling
  • Supports two-wire SMBus v1.1 interface
  • IATA support
  • Compact package: 32-lead QFN (RSM)
  • a full array of programmable protection features
    • Voltage
    • Current
    • Temperature
    • Charge timeout
    • CHG/DSG FETs
    • AFE
  • Sophisticated charge algorithms
    • JEITA
    • Enhanced charging
    • Adaptive charging
    • Cell balancing
  • Supports TURBO Mode 2.0/Intel® Dynamic Battery Power Technology (DBPTv2)
  • Diagnostic lifetime data monitor and black box recorder
  • LED display

Applications

  • Industrial appliances and robots
  • Handheld garden and power tools
  • Battery powered vacuums
  • Energy storage systems and UPS

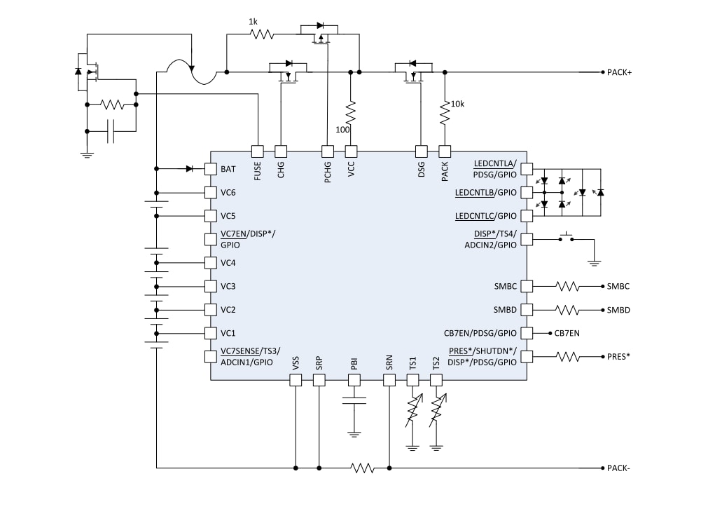
Simplified Schematic

Schematic - Texas Instruments bq40Z80 Battery Pack Manager
Inilathala: 2019-05-02 | Na-update: 2023-09-05