Texas Instruments LM73100 5.5A Ideal Diode
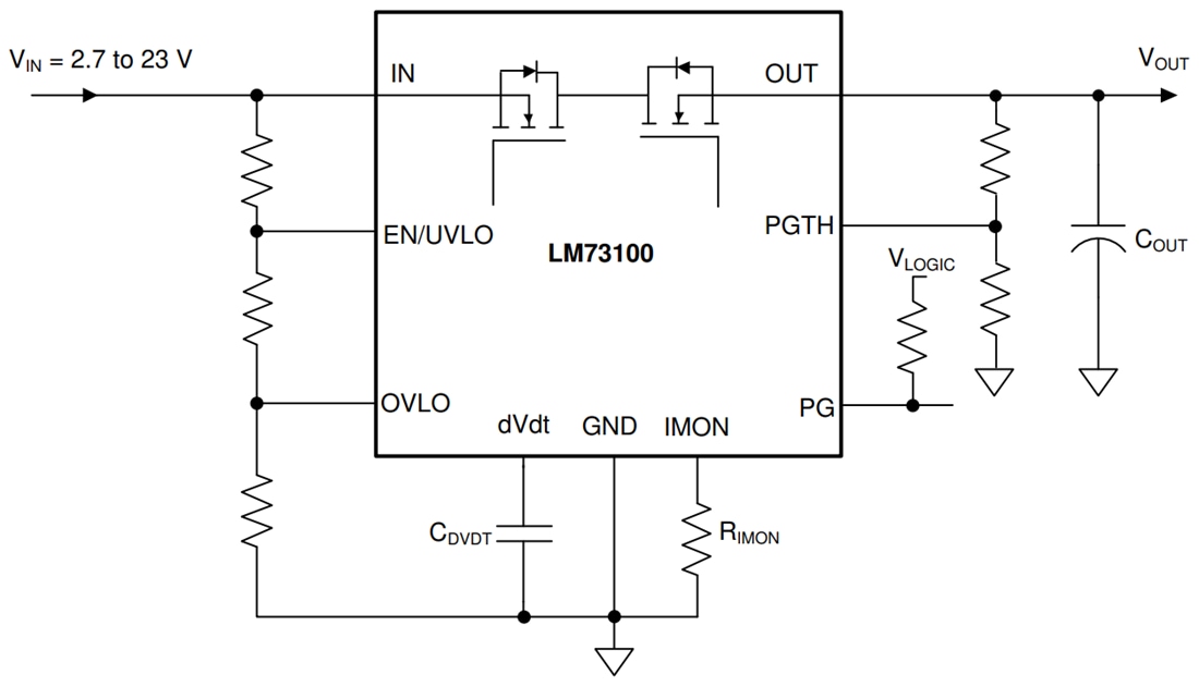
Texas Instruments LM73100 5.5A Ideal Diode is a highly integrated circuit protection and power management solution in a small package. The device provides multiple protection modes using very few external components. The device is a robust defense against voltage surges, reverse polarity, reverse current, and excessive inrush current. With integrated back-to-back FETs, reverse current flow from output to input is blocked at all times, making the device well suited for power MUX/ORing applications. The device uses a linear ORing based scheme to ensure almost zero DC reverse current and emulates ideal diode behavior with minimum forward voltage drop and power dissipation. Applications with particular inrush current requirements can set the output slew rate with a single external capacitor. Loads are protected from input overvoltage conditions by cutting off the output if the input exceeds an adjustable overvoltage threshold. The Texas Instruments LM73100 also provides a fast trip response to transient overcurrent events during a steady state.Features
- 2.7V to 23V wide operating input voltage range
- 28V absolute maximum
- Withstands negative voltages up to -15V
- Integrated back-to-back FETs with low On-Resistance (RON = 28.4mΩ (typ))
- Ideal diode operation with true reverse current blocking
- Fast overvoltage protection
- 1.2µs (Typ.) response time
- Adjustable overvoltage lockout (OVLO)
- Fast-trip response to transient overcurrents during steady-state
- 500ns (Typ.) response time
- Latch-off after fault
- Analog load current monitor output (IMON)
- 0.5A to 5.5A current range
- ±15% (max) (IOUT ≥ 1A) accuracy
- Active high enable input with adjustable undervoltage lockout threshold (UVLO)
- Adjustable output slew rate control (dVdt)
- Overtemperature protection
- Power Good indication (PG) with an adjustable threshold (PGTH)
- Small footprint (QFN 2mm x 2mm, 0.45mm pitch)
Applications
- Power MUX/ORing
- Adapter input protection
- Set-top box/smart speakers
- USB PD port protection
- PC/notebook/monitors/docks
- Power tools/chargers
- POS terminals
Simplified Schematic
Inilathala: 2021-01-22
| Na-update: 2022-04-25
