Texas Instruments TPS2595 12V eFuses
Texas Instruments TPS2595 12V eFuses with Overvoltage Protection offer a circuit protection and power management solution using very few external components. The device features a wide input voltage range of 2.7V to 18V, with a 20V absolute maximum voltage. Multiple protection modes supply defense against overloads, short circuits, voltage surges, and excessive inrush current. The voltage drop across the current limit resistor can measure an accurate sense of the output load current. The output current limit level can also be set using a single external resistor. The output slew rate can be set using a single external capacitor through applications with discerning inrush current requirements. The Texas Instruments TPS2595 has an operating temperature range of –40°C to +125°C.Features
- 2.7V to 18V wide input voltage range
- 20V absolute maximum
- 3V to 18V for TPS2595x5 version
- RON = 34mΩ (typical) low on-resistance
- Over Temperature Protection (OTP)
- Fast overvoltage protection clamp (3.8V, 5.7V, and 13.7V options) with a response time of 5µs (typical)
- Adjustable current limit with Load Current Monitor Output (ILM)
- 0.5A to 4A current range
- ±7.5% current limit accuracy
- Adjustable output slew rate control (dVdt)
- TPS2595x0, TPS2595x1, TPS2595x5: Active high enable input with adjustable Undervoltage Lockout (UVLO)
- TPS2595x3: Active low enable input with adjustable Overvoltage Lockout (OVLO)
- Fault Indication Pin (FLT)
- UL 2367 recognition – File No. E169910
- RILM >= 487Ω (4.42A maximum)
- IEC 62368-1 certified
- Safe during single point failure test (IEC 62368-1)
- ILM pin open/short detection
Applications
- Hot-swap, hot-plug
- Adapter powered systems
- Multi-function printers
- SSDs and HDDs
- Industrial systems
- White goods
- Set-top box
- Digital TV
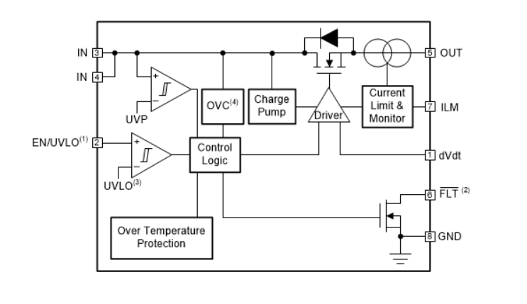
Functional Block Diagram
Inilathala: 2018-10-24
| Na-update: 2023-02-16
