STMicroelectronics L99VR01 LDO Linear Voltage Regulator
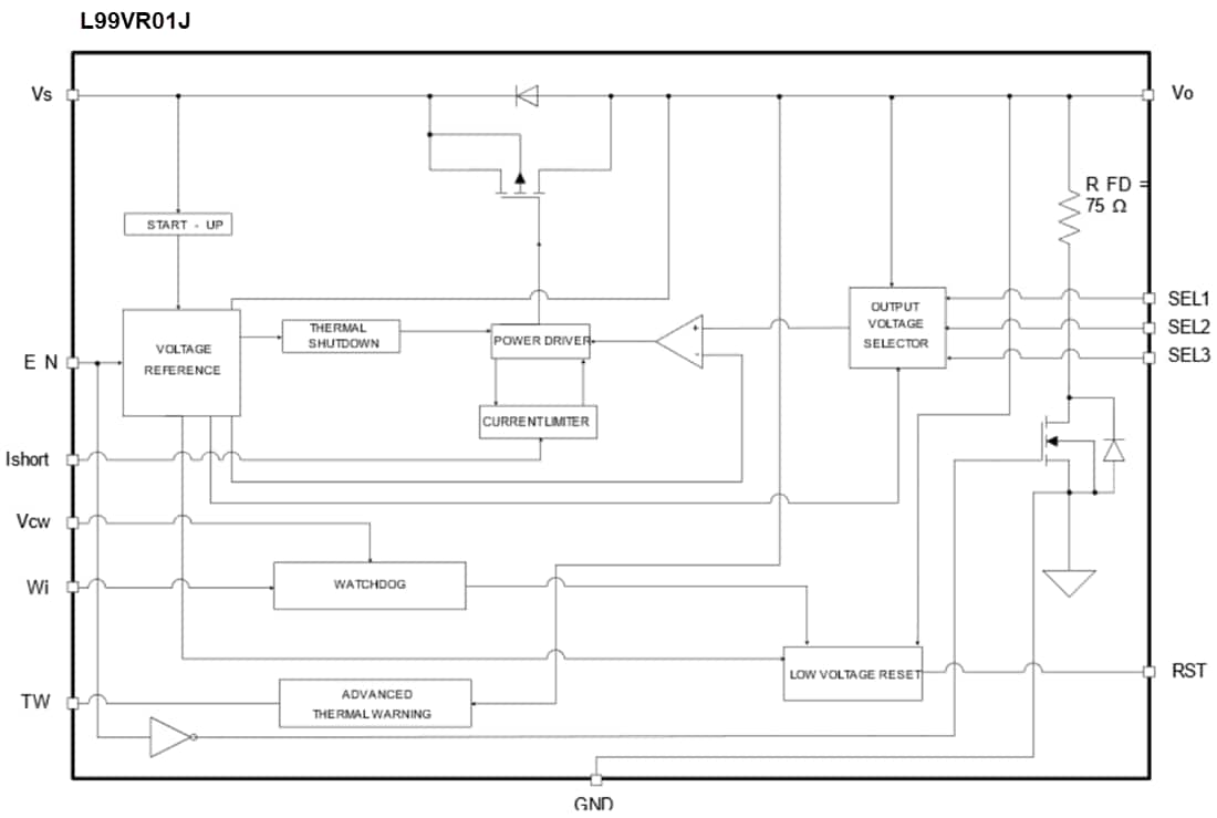
STMicroelectronics L99VR01 Low Dropout (LDO) Linear Voltage Regulator is designed for automotive applications and is available in SO-8 and PowerSSO-12 packages. The LDO delivers up to 200mA of load current and consumes as low as 1μA of quiescent current when the regulator is disabled. The input is 40V tolerant to withstand load dump, while the operating input voltage range is between 2.15V and 28V. The L99VR01 can be configured, through SELx pins, to generate a fixed selectable output voltage (0.8V, 1.2V, 1.5V, 1.8V, 2.5V, 2.8V, 3.3V, or 5V). High output voltage accuracy (±2%) is kept over a wide temperature range, line, and load variation. The L99VR01 features enable, reset, autonomous watchdog, advanced thermal warning, fast output discharge, and IShort control (IShort control, autonomous watchdog, and advanced thermal warning are available only for the L99VR01J). The regulator output current is internally limited so that the device is protected against short-circuit and overload, besides it features over-temperature protection; the short current value is configurable by an external resistance in the L99VR01J version. The STMicroelectronics L99VR01 can operate both in post-regulation, attached to a pre-regulated voltage, or directly connected to a battery.Features
- AEC-Q100 qualified
- Operating DC power supply voltage range from 2.15V to 28V
- Battery and post-regulation operating modes are allowed
- Low dropout voltage
- Low quiescent current consumption
- User-selectable output voltage (0.8V, 1.2V, 1.5V, 1.8V, 2.5V, 2.8V, 3.3V, or 5V)
- Output voltage precision ±2%
- Enable input for enabling/disabling the voltage regulator
- Output voltage monitoring with reset output
- Negligible ESR effect on output voltage stability for load capacitor
- Programmable autonomous watchdog through an external capacitor (L99VR01J only)
- Undervoltage lockout UVLO
- Fast output discharge
- Thermal shutdown and short-circuit current limitation
- Advanced thermal warning and output overvoltage diagnostic (L99VR01J only)
- Programmable short-circuit output current (L99VR01J only)
- Wide operating temperature range (TJ = -40°C to 175°C L99VR01J only)
- Documentation available for customers that need support when dealing with ASIL requirements as per ISO 26262
L99VR01J Block Diagram
L99VR01S Block Diagram
Inilathala: 2021-06-07
| Na-update: 2022-10-11
